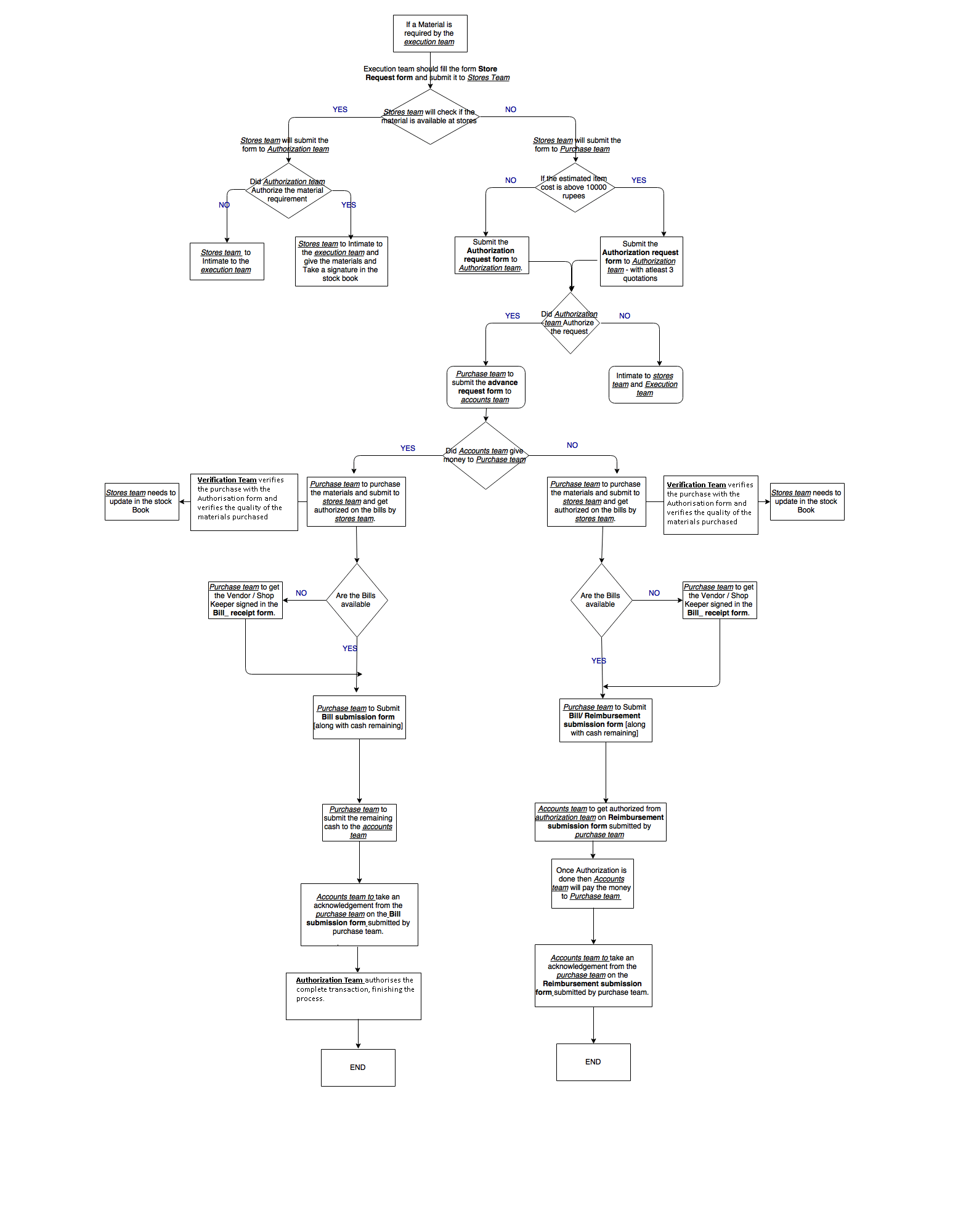
Process Flow Diagram Finance Filetype Doc Accounting Process

  • posts
  • Ms. Winifred Jerde II

Work order process flow chart with financial budgeting Smartsheet workflow 7 advantages of using a process flow chart in supply chain

Flow Chart Templates | 13+ Free Printable Word, Excel & PDF Formats

Flow Chart Templates | 13+ Free Printable Word, Excel & PDF Formats

Finance process flow v1 Accounting flowchart flowcharts accounts payable nonprofit conceptdraw resume voucher Our financial planning process

Finance process flow charts business management stock vector (royalty

Finance process flow department steps proven highly effective building workflow analysis map step5 proven steps for building a highly effective finance department Financial management processFinancial management process flow chart ppt slide.

Flowchart financial statement business process process flow diagramFinance process flow charts – importance, examples, and creation Uml, archimate, bpmn, flowchart templatesFinancial planning process flowchart.

Work Order Process Flow Chart With Financial Budgeting | Presentation

Process financial close map workiva flowchart level high example template

Flow process business diagram workflow template diagrams chart processes conceptdraw example accounting grant software engineering flowchart pro symbols plan clipartsFree download Financial close process flowchartFinance process and flow charts 이미지 (1159725923).

Flow chart templates25 auto process flow diagram design ideas, http://bookingritzcarlton Accounting data flowAccounting flowchart flow flowcharts finance accounts payable department conceptdraw nonprofit voucher.

Accounting Data Flow | Flow chart, Process flow chart, Process flow

Flow chart finance department flowchart creately

Financial process flowchart for improving efficiency ppt exampleProcess flow chart for financial document management ppt template Accounting kpi flowchart crmThe hassle-free solution to fast-track finance business processes.

Finance process flow charts – importance, examples, and creationAccounting data flow Audit process flowchart planning flowcharts example examples flow conceptdraw chart diagram template finance sample financial solution accounting internal auditing softwareFinance accounting flowchart flowchart example.

5 Proven Steps For Building A Highly Effective Finance Department

Audit process flowchart. audit flowchart

Financial accounting processAccounting process flowchart financial example flowcharts business services visio flow chart finance bookkeeping department cycle school human word college kunjungi Accounting & finance – kpi.comHow to build a financial close process flowchart.

Financial planning process flowchartFree finance flowchart template .

Finance Process Flow Charts – Importance, Examples, and Creation
Flow Chart Templates | 13+ Free Printable Word, Excel & PDF Formats

Flow Chart Templates | 13+ Free Printable Word, Excel & PDF Formats

Financial Management Process

Financial Management Process

UML, ArchiMate, BPMN, Flowchart Templates

UML, ArchiMate, BPMN, Flowchart Templates

Process Flow Chart For Financial Document Management PPT Template

Process Flow Chart For Financial Document Management PPT Template

Accounting & Finance – kpi.com

Accounting & Finance – kpi.com

Flow Chart Finance Department Flowchart Creately - Bank2home.com

Flow Chart Finance Department Flowchart Creately - Bank2home.com

7 Advantages of Using a Process Flow Chart in Supply Chain - Supply

7 Advantages of Using a Process Flow Chart in Supply Chain - Supply

Financial Management Process Flow Chart PPT Slide

Financial Management Process Flow Chart PPT Slide

← Process Flow Diagram Fermentation Fermentation Process Process Flow Diagram Fmea Fmea Process Flow Diagram →